欢迎您来到融集网!

融集网-企业商务平台

网站动态

这些事须在2018年12月31日前办理

2018年余额告急,今年是财会行业改革的一年,公示了各种财会新政,并且许多新政截止点都是在12月31日,为此小融找来了这个时间点你不能忽视的事项。


01

一般纳税人转小规模纳税人

一般纳税人转为小规模,须在2018年12月31日前办理,超过期限就无法转回小规模了!

转登记要点回顾:

1.一般纳税人转为小规模纳税人的条件

(1)转登记日前连续12个月(按月申报纳税人)或连续4个季度(按季申报纳税人)累计应税销售额未超过500万元的才可以转回小规模;

(2)营改增行业的一般纳税人不得转回小规模;

(3)2018年5月1日以后新成立的已经认定一般纳税人的不得转回。

2.一般纳税人转为小规模纳税人的流程

符合规定的纳税人,向主管税务机关填报《一般纳税人转为小规模纳税人登记表》,并提供税务登记证件;已实行实名办税的纳税人,无需提供税务登记证件。

政策依据:《国家税务总局关于统一小规模纳税人标准等若干增值税问题的公告》(国家税务总局公告2018年第18号)

02

全部启用新的发票监制章

2018年6月国地税征管体制改革,挂牌前已由各省税务机关统一印制的税收票证和原各省国税机关已监制的发票在2018年12月31日前可以继续使用,也就是说各省国税局监制的发票即将停用,在此之前取得的这类发票要抓紧时间入账了。


既然要启用新的发票监制章,下面这件事又要注意了,自建电子发票服务平台和第三方电子发票服务平台的纳税人,一定要记得在2018年12月31日前完成升级工作。

温馨提示:今年年底前,还未用完的省级国税局监制章发票一定要去缴销;2019年后收到的发票,会计朋友们一定要认真审核,不得再收取2019年1月1日以后开具的省级国税局监制章的发票。

政策依据:《国家税务总局关于增值税电子普通发票使用有关事项的公告》(国家税务总局公告2018年第41号)

03

各种优惠政策即将到期

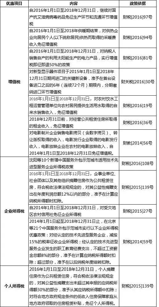
小融也为大家整理了一些即将到期的主要税种的优惠政策供大家参考:




温馨提示:

目前以上优惠策是否延期,税局还未明确,对于2019年后能否继续享受,请关注最新政策哦。

返回列表